There was a problem loading the comments.

Understanding the Enrollment Process

Support Portal  »  Knowledgebase  »  Viewing Article

  Print

Overview

Enrollment is the end-to-end process of student registration, class selection (Enlistment), and fee calculation (Assessment) required to finalize a student's status for an academic term.

 

The specific workflow depends on your institution's configuration.

 

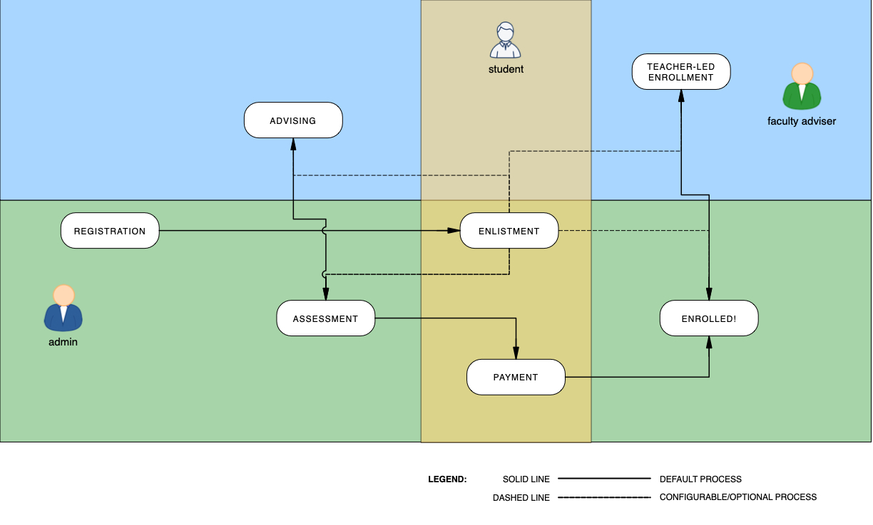
Enrollment Process

 


Key Stages of Enrollment

The Grado enrollment process generally follows these stages:

  1. Registration: The student record is created in the system.

  2. Enlistment: Student selects classes for the term or an Admin enlists student to a class or a section.

  3. Advising (If applicable): A Faculty adviser reviews and approves the enlisted classes.

  4. Assessment: An Admin assesses tuition and fees for the enlisted classes.

  5. Payment: The student settles the assessed fees to be officially enrolled.


Workflow 1: Student Self-Enrollment

This is the standard workflow where students select their own classes via the Student Portal.

 

  1. Admin: Enables the enrollment period in Academic Year Setup.

  2. Student: Logs into the Student Portal to select classes (Enlistment).

  3. Faculty (If applicable): Reviews and approves the student's enlisted subjects via the Advisees module.

  4. Admin: Reviews the student's record and Publishes the Fee Assessment.

  5. Student: Views the published assessment and proceeds with payment.


Workflow 2: Admin/Faculty-Led Enrollment

This workflow is generally implemented by DepEd public schools where Admins or Faculty manages enrollment on behalf of the students.

  1. Admin: Enlists students into Sections or Classes via the Admin Portal.

  2. Faculty (Adviser): Navigates to Homeroom Sections in the Faculty Portal.

  3. Faculty (Adviser): Marks the student's Enrollment Status as "enrolled" to finalize their status for the term.


Workflow 3: Admin-Led Direct Enrollment

This workflow is straightforward. Once an Admin enlists a student to a Section or Class, student is already marked as "enrolled". In this configuration, the Payment Module is OFF.


Enrollment Terminology

Term Definition
Registration The process of creating a student record in Grado.
Enlistment The process of selecting or reserving classes/sections for a term.
Enrollment The final process of officially registering a student in their classes, typically after fees are assessed or when marked by an adviser.
Assessment The calculation of tuition and fees based on a student's enlisted subjects.
Retro-Enrollment Manually enrolling a student in classes or sections from a previous term, usually for record-keeping or grade crediting.

 


Share via
Did you find this article useful?  

Related Articles


Self-Hosted Help Desk Software by SupportPal
© GradoCORE